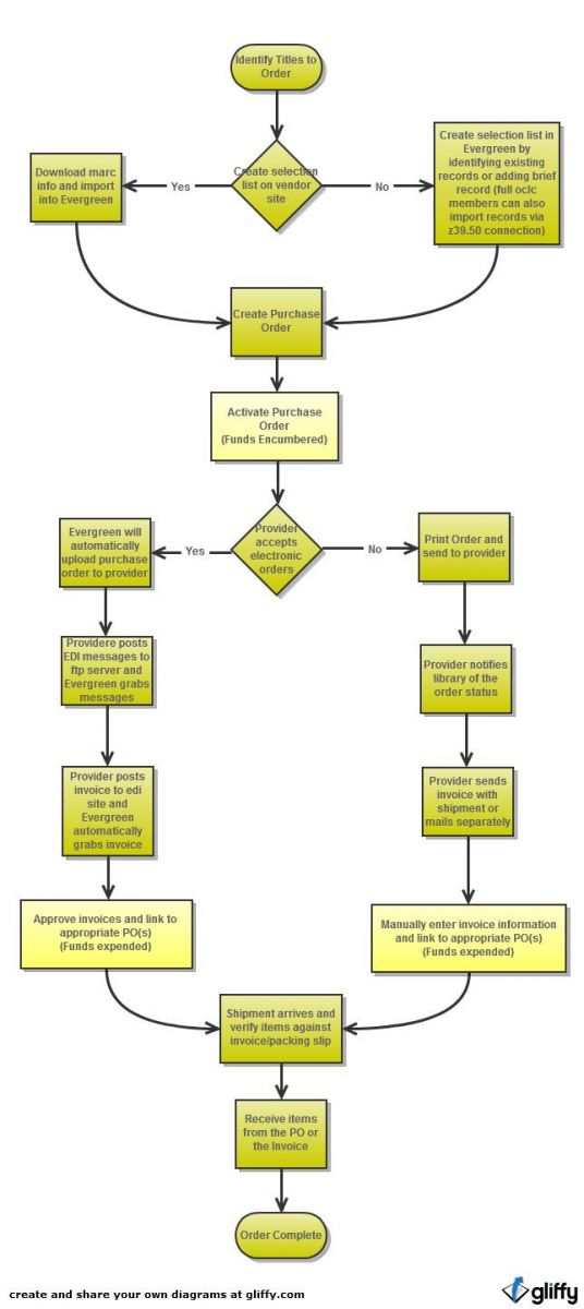
Acquisitions
Table of Contents
Initial Configuration
Before beginning to use Acquisitions, the following must be configured by an administrator:
-
Cancel/Suspend Reasons (optional)
-
Claiming (optional)
-
Currency Types (defaults exist)
-
Distribution Formulas (optional)
-
EDI Accounts (optional)
-
Exchange Rates (defaults exist)
-
Funds and Fund Sources
-
Invoice Types (defaults exist) and Invoice Payment Methods
-
Line Item Features (optional)
-
Merge Overlay Profiles and Record Match Sets
-
Providers
More details can be found in the Staff Client System Administration manual.